De todos los parámetros que podemos manipular para diseñar un programa de entrenamiento, probablemente, el descanso es uno de los grandes olvidados, a pesar de que sabemos que la naturaleza del ejercicio, intermitente o continuo, juega un papel determinante en la aparición de fatiga mecánica, metabólica y hormonal.
¿QUÉ ES EL MÉTODO CLUSTER?
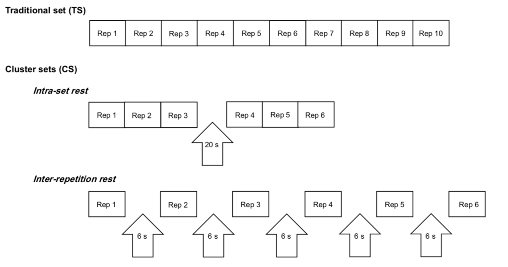
Tradicionalmente el entrenamiento de fuerza se ha programado y realizado de forma de continua, es decir, cuando el deportista comenzaba una serie ejecutaba todas las repeticiones programadas sin detenerse. En este paradigma de entrenamiento tradicional, sólo se programaba el descanso entre series de un mismo ejercicio o entre distintos ejercicios.
Sin embargo, hace más de una década que se vienen estudiando otras formas de dosificar el entrenamiento de fuerza para minimizar la pérdida de velocidad y de potencia a lo largo de la serie. Para ello, se han incorporado pequeños intervalos de descanso dentro de la propia serie.

A esta nueva forma de entrenamiento se le ha denominado “cluster training” o “cluster sets”, haciendo referencia a la organización de las repeticiones en grupos o bloques más pequeños.
En este nuevo paradigma de entrenamiento podemos diferenciar dos tipos de cluster.
TIPOS DE CLUSTER
1. Descanso intra-serie: Período de descanso que se incluye entre dos o más grupos de repeticiones.
2. Descanso inter-repeticiones: Período de descanso que se incluye entre cada repetición.
Ahora que sabemos los tipos de descanso que podemos añadir para minimizar el impacto de la fatiga en el entrenamiento debemos plantearnos las siguientes cuestiones:
¿Qué estructura de cluster es mejor?
¿Descanso intra-serie o descanso inter-repeticiones?
¿QUÉ NOS DICE LA CIENCIA AL RESPECTO?
Un reciente meta-análisis elaborado por Latella et al. en 2019 ha comparado la diferencia entre utilizar entrenamiento continuo frente a entrenamiento cluster, ya sea con descanso intra-serie o inter-repeticiones. En concreto se analizaron 15 estudios con descanso intra-serie versus entrenamiento continuo, y 11 estudios con descanso inter-repeticiones versus entrenamiento continuo.

Los resultados de este meta-análisis indican de forma sólida que el entrenamiento cluster minimiza la pérdida de fuerza, velocidad y potencia a lo largo de la serie frente al entrenamiento continuo.
Sin embargo, no existen diferencias significativas entre el entrenamiento con descanso intra-serie o con descanso inter-repeticiones, ya que sólo hay dos estudios que hayan comparado el efecto de estas dos estructuras.

Ahora que ya sabemos que no existen diferencias significativas entre los cluster con descanso intra-serie y con descanso inter-repeticiones surge la siguiente cuestión…
¿CUÁL ES EL DESCANSO ÓPTIMO PARA CADA ESTRUCTURA CLUSTER?
Actualmente no existe un consenso a nivel científico que nos indique cuánto tiempo deben durar las pausas.
En el caso de los descansos intra-serie no está claro si es mejor incluir pausas de 10, 20 o 30 segundos, ya que la mayoría de los estudios se han centrado en comparar el efecto de añadir una pausa intra-serie frente al entrenamiento continuo (Lawton, et al. 2004; Oliver, et al. 2016; Tufano, et al. 2016; Tufano, et al. 2018).
Por el contrario, en los descansos inter-repeticiones los estudios parecen indicar que la duración recomendada de las pausas está en torno a los 10 segundos, ya que cuando se han utilizado pausas más cortas (6 segundos) o pausas más largas (20 segundos) los resultados obtenidos han sido peores (Lawton, et al. 2006; García-Ramos, et al. 2015; García-Ramos, et al. 2016; García-Ramos, et al. 2017; Mora-Custodio, et al. 2018).
Tras revisar la literatura científica actual observamos que es necesaria más investigación centrada en comparar los efectos que producidos por períodos de descanso de diferente duración, ya sean descansos intra-serie o inter-repeticiones.
Como conclusión, al no disponer de suficiente evidencia científica, mi recomendación es que tratemos de individualizar el protocolo de entrenamiento cluster, ya que cada deportista será capaz de mantener los niveles de fuerza, velocidad y potencia con diferentes períodos de descanso intra-serie o inter-repeticiones. Por tanto, lo ideal sería poder medir y analizar los datos de cada deportista y diseñar un protocolo ad-hoc que permita determinar cuál es la mínima pausa que permite mantener los niveles de fuerza, velocidad y potencia, y de este modo se conseguiría realizar un entrenamiento más eficiente.
APLICACIONES PRÁCTICAS
1. AÑADE MICRO-DESCANSOS EN TUS SERIES: Si tu objetivo es la mejora del rendimiento deportivo (saltos, sprints, lanzamientos) debes añadir pequeños descansos dentro tus series para que la pérdida de fuerza, velocidad y potencia sea menor.
2. INDIVIDUALIZA EL PROTOCOLO: Mide y analiza la pérdida de velocidad y/o potencia alcanzada a lo largo de la serie en función del tipo de descanso utilizado (intra-serie e inter-repeticiones).
REFERENCIAS BIBLIOGRÁFICAS
García-Ramos A, Padial P, Haff GG, Argüelles-Cienfuegos J, García-Ramos M, Conde-Pipó J, Feriche B. (2015). Effect of Different Interrepetition Rest Periods on Barbell Velocity Loss During the Ballistic Bench Press Exercise. J Strength Cond Res. 2015 Sep;29(9):2388-96. doi: 10.1519/JSC.0000000000000891.
García Ramos, Amador & Nebot, Vicente & Padial, Paulino & Valverde, Teresa & Monzó, A. & Feriche, Belen. (2016). Effects of short inter-repetition rest periods on power output losses during the half squat exercise. Isokinetics and exercise science. 24. 10.3233/IES-160634.
García Ramos, Amador & González-Hernández, Jorge & Baños Pelegrin, Ezequiel & Castaño, Adrián & Capelo-Ramírez, Fernando & Boullosa, Daniel & Haff, Guy & Jimenez-Reyes, Pedro. (2017). Mechanical and Metabolic Responses to Traditional and Cluster Set Configurations in the Bench Press Exercise. The Journal of Strength and Conditioning Research. 10.1519/JSC.0000000000002301. Latella 2019
Latella, Christopher & Teo, Wei-Peng & Drinkwater, Eric & Kendall, Kristina & Haff, Guy. (2019). The Acute Neuromuscular Responses to Cluster Set Resistance Training: A Systematic Review and Meta-Analysis. Sports Medicine. 10.1007/s40279-019-01172-z.
Lawton, Trent & Cronin, John & Drinkwater, Eric & Lindsell, R & Pyne, David. (2004). The effect of continuous repetition training and intra-set rest training on bench press strength and power. The Journal of sports medicine and physical fitness. 44. 361-7.
Lawton, Trent & Cronin, John & Lindsell, Rod. (2006). Effect of Interrepetition Rest Intervals on Weight Training Repetition Power Output. Journal of strength and conditioning research / National Strength & Conditioning Association. 20. 172-6. 10.1519/R-13893.1.
Ricardo Mora-Custodio, David Rodríguez-Rosell, Juan Manuel Yáñez-García, Miguel Sánchez-Moreno, Fernando Pareja-Blanco & Juan José González-Badillo (2018) Effect of different inter-repetition rest intervals across four load intensities on velocity loss and blood lactate concentration during full squat exercise, Journal of Sports Sciences, 36:24, 2856-2864, DOI: 10.1080/02640414.2018.1480052
Oliver, Jonathan & Kreutzer, Andreas & Jenke, Sc & Phillips, Melody & Mitchell, Joel & Jones, Margaret. (2015). VELOCITY DRIVES GREATER POWER OBSERVED DURING BACK SQUAT USING CLUSTER SETS. The Journal of Strength and Conditioning Research.
Tufano JJ, Conlon JA, Nimphius S, Brown LE, Seitz LB, Williamson BD, Haff GG. (2016). Maintenance of Velocity and Power With Cluster Sets During High-Volume Back Squats. Int J Sports Physiol Perform. 2016 Oct;11(7):885-892. Epub 2016 Aug 24.
Tufano JJ, Halaj M, Kampmiller T, Novosad A, Buzgo G. (2018). Cluster sets vs. traditional sets: Levelling out the playing field using a power-based threshold. PLoS One. 2018 Nov 26;13(11):e0208035. doi: 10.1371/journal.pone.0208035. eCollection 2018.